查看: 3900

[创业资讯] 10年开了3300家门店,客似云来的钱大妈是怎么做到的

[复制链接]
狼*** 发表于 2022-12-27 13:11 | 显示全部楼层 |阅读模式
大家好,我是耐撕的隔壁老王,和全网隔壁老王不同的是,我30年来只泡互联网,专注研究产品和互联网营销。很多人都问我:10年了!钱大妈为什么还能开这么久,今天我就带着大家拆解下钱大妈立身不败的运营之路。

1.png


每天晚上7、8点之后,一群大妈大爷便开始围攻抢菜,将面积不到40平米的小门店挤得水泄不通。这就是钱大妈。

01品牌介绍

钱大妈是一个知名社区生鲜连锁品牌,生鲜农产品运营服务商,专营生鲜肉菜市场,以“社区加盟制”为商业模式,以“不卖隔夜肉”的日清销售模式,在华南社区生鲜市场广受欢迎。

从2012年成立至今,钱大妈品牌已经在广州、佛山、深圳、东莞、珠海、中山、惠州、清远、肇庆等地建立起超3300家门店。

02行业分析

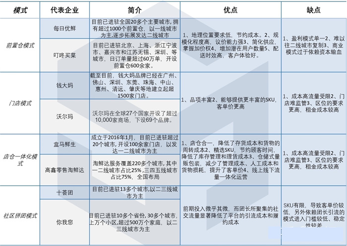
行业特点:刚需、高消费、高复购目前国内生鲜电商行业主要是前置仓模式、门店模式和起源地发货模式,店仓一体化模式和社区拼团模式。具体情况见下表。

2.jpeg


图为生鲜电商企业一览表

生鲜行业特点突出,食品卫生把控是留客关键。钱大妈凭借“不卖隔夜肉”打造金字招牌,一举占领消费者心智。

品类选择也是钱大妈亮点:猪肉作为刚需,具备消费量大、客单价高特点,能够确保获利。同时支持消费者扫码溯源, 每晚7点起9折销售,每半小时减一折,23点后免费派送。

03私域社群运营

截止2022年6月,钱大妈在全国布局共30余座城市,在营门店近3300家。社区生鲜潜在独角兽,开创生鲜便利店先河,不卖隔夜肉也成功占领用户心智,新鲜理念深入人心。

今天王老师带你走进钱大妈的私域社群运营。

Part 1 晒晒晒!从分享开始做好服务

1、早晚问候

问候语+服务理念+店内营业状态“各位街坊邻居们早上好”随着群里一声早安问候,钱大妈社群的一天生意经就开始了。让消费者感觉很亲切、很舒服,拉近了邻里关系。同时拍摄新鲜的的美食,很养眼、很诱人,不停的“吆喝”着来品尝。这里要注意的是产品的陈列要新鲜、封面,拍的图片一定要真实、诱人。

3.jpeg


2、美食知识:一碗汤品的美食关怀

这里钱大妈一直做的是一个 养生汤品推荐, 不仅为大家提供了美食知识做法,提高了用户粘度,更顺带推销了自己的产品,这个汤品的食材钱大妈有售哦。

4.jpeg


3、贴心服务:及时回复+日常问候+送货上门

①社群用户及时回复。群里有客户问价格、预订商品,钱大妈都会做到及时回复和登记。人不足时还会提前说明情况:“店里中午12点到下午15:30,只有一个员工上班,回复稍延迟敬请谅解”,提前给消费者打好招呼。②日常的关心问候。在钱大妈的社群里,店长经常会跟用户唠唠家常,问问买的菜品好不好吃、吃的还满意不,有什么需要改进的意见。用心在做服务,真正在和用户去做朋友。③满38元送货上门。在有些小区,钱大妈还推出送货上门服务,它大大提高了钱大妈的竞争壁垒,为消费者提供了便利、增强了粘性。

5.jpeg


4、品质保障,敢说敢做

钱大妈每晚7点开始它打折清货,卖完之后还会在群里晒一下现场空柜的图片,告诉大家“今日所有肉菜已销售完毕,感谢街坊们的支持,我们敢承诺不卖隔夜肉菜水果,欢迎大家监督”。经常群里也会晒出当日新上猪肉的检测报告,告诉大家买我们的猪肉很安全

6.jpeg


Part 2 线上社群运营:特价+特色+推荐

钱大妈商品的销售分为线下实体店和线上社群,这里主要讲讲其线上社群的运营思路和方法,希望对你运营便利店社群有启发。

1、今日特价播报+预定钱大妈

每天早上在群里必做的就是特价商品播报,促进社群的邻居就会养成习惯,不知道今天吃什么或者家里没菜了,就会到群里翻翻,看看今天有什么特价菜,有什么好吃的,因为便宜、新鲜,还可以预定,下班回家取货。

2、特色推荐:品名+推荐理由+活动价+引导下单

比如大闸蟹、生蚝、小龙虾、高品质水果等,突出的就是一个品质好、产品鲜,让消费者无需去远的大卖场,在家楼下的社区钱大妈超市都能买到高品质的鲜货。

7.jpeg


3、商品预售:品名+推荐理由+预售价+提货时间+下单方式

案例:亲爱的邻居们,明天早上将到一批新鲜的土鸡蛋,都是最近3天母鸡刚刚下的。每份30个,原价36元,如果大家今天预订,现28元一份哦。因为确实比较新鲜,我们也只订到了50份,想要的赶快戳小程序下单吧。

Part 3 巧用玩法:借助小程序活动盘活社群

1、红包互动

钱大妈妥妥利用人性的本质,爱占便宜,红包互动让客户在群里活跃起来。

8.jpeg


2、限时秒杀

固定时间+秒杀互动比如每天上午和下午的整点秒杀、每周三晚8点的“1元一盘菜”。

9.jpeg


3、互动接龙:产品+活动+小程序接龙

接龙的产品选品很重要,受众人群要广泛。比如钱大妈常做的鸡蛋、牛奶,用户的受众和需求都比较高。在产品量的选择上可以适当大一点,但是价格一定要有优势,有点类似于团购。

10.jpeg


4、线下聚会:拉近顾客距离,培养友谊

11.jpeg


看完钱大妈的私域社群运营,是不是心动了呢?从农贸市场走到连锁百强、从东莞走向全国,钱大妈花了10年时间,离不开以上的精细化运营。总而言之,就是从线下到线上,进一步塑造和拓宽品牌护城河。

结合私域运营策略:社群+小程序,不断让客户产生信赖,从而持续复购,保持到店流量不间断。

如果你的企业也碰到流量少、获客难的问题,私信我,我将免费为你做诊断出方案!

作者:王老师讲流量 微信:18023044316
温馨提示:
1、本内容内由作者投稿,版权归原作者所有!
2、本站仅提供信息存储空间服务,不拥有所有权,不承担相关法律责任。
3、本内容若侵犯到你的版权利益,请联系我们,会尽快给予删除处理!
liy*** 发表于 2023-1-15 10:48 | 显示全部楼层
此帖仅作者可见
客服QQ/微信
1004169167 周一至周日:09:00 - 22:00
十五年老品牌,学习网上创业赚钱,首先启副云创,值得信赖!
众创网络 版权所有!

本站内容均转载于互联网,并不代表启副云创立场!
拒绝任何人以任何形式在本站发表与中华人民共和国法律相抵触的言论!

加入vip|手机版| 启副云创 ( 信息产业部备案号 粤ICP备2022006398号-4 )

GMT+8, 2026-4-6 08:24 , Processed in 0.069335 second(s), 30 queries , Gzip On.

快速回复 返回顶部 返回列表