查看: 22473

百度全民小视频app赚钱红利期来袭:每天发2个视频能月赚几千 批量操作收益更高

  [复制链接]
狼*** 发表于 2018-6-14 12:38 | 显示全部楼层 |阅读模式
这个项目小编要先说说盈利部分,因为真的很赚钱!

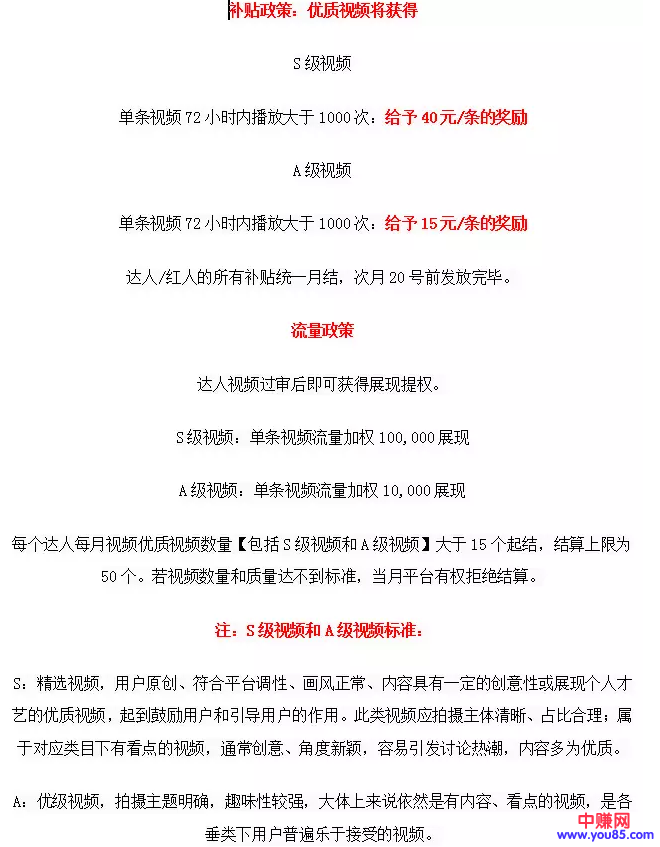
图片1.png


这就意味着每天发的视频有2个,播放超过1000次,一个月就有2400元了,更何况还没有算爆的视频,或者成为达人之后......

启副云创免费提供下载 (加入启副云创VIP 项目更精彩)  (启副云创招投稿教程,15元一个起)

下载地址回复可见....【关注启副云创,天天给你精彩内容,你值得收藏。】......................
游客,如果您要查看本帖隐藏内容请回复

友情提醒:启副云创官方微信公众号开通了,这里没有广告,只有干货!定期分享你意想不到的网络思维!干货教程!网赚论坛部分教程需要解压密码,所以请务必加微信公众号!
据说扫下这个二维码的,一个月都可以赚几万块!试试就知道哦

   


温馨提示:
1、本内容内由作者投稿,版权归原作者所有!
2、本站仅提供信息存储空间服务,不拥有所有权,不承担相关法律责任。
3、本内容若侵犯到你的版权利益,请联系我们,会尽快给予删除处理!
wangch*** 发表于 2018-6-14 12:39 | 显示全部楼层
此帖仅作者可见
头像被屏蔽
ban*** 发表于 2018-6-14 12:39 | 显示全部楼层
提示: 作者被禁止或删除 内容自动屏蔽
wangch*** 发表于 2018-6-14 12:39 | 显示全部楼层
此帖仅作者可见
wangch*** 发表于 2018-6-14 12:39 | 显示全部楼层
此帖仅作者可见
头像被屏蔽
ban*** 发表于 2018-6-14 12:39 | 显示全部楼层
提示: 作者被禁止或删除 内容自动屏蔽
wangch*** 发表于 2018-6-14 12:40 | 显示全部楼层
此帖仅作者可见
头像被屏蔽
ban*** 发表于 2018-6-14 12:40 | 显示全部楼层
提示: 作者被禁止或删除 内容自动屏蔽
wangch*** 发表于 2018-6-14 12:40 | 显示全部楼层
此帖仅作者可见
wangch*** 发表于 2018-6-14 12:40 | 显示全部楼层
此帖仅作者可见
客服QQ/微信
1004169167 周一至周日:09:00 - 22:00
十五年老品牌,学习网上创业赚钱,首先启副云创,值得信赖!
众创网络 版权所有!

本站内容均转载于互联网,并不代表启副云创立场!
拒绝任何人以任何形式在本站发表与中华人民共和国法律相抵触的言论!

加入vip|手机版| 启副云创 ( 信息产业部备案号 粤ICP备2022006398号-4 )

GMT+8, 2026-4-11 12:53 , Processed in 0.076875 second(s), 34 queries , Gzip On.

快速回复 返回顶部 返回列表